Toyota Camry owners & service manuals

Toyota Camry (XV70): LED Headlight LH (B2430,B2431)

DESCRIPTION

These DTCs are stored when the low beam headlights do not illuminate, or a communication malfunction is detected between the light control LED ECU and main body ECU (multiplex network body ECU).

HINT:

DTC B2430 or DTC B2431 may also be stored if a headlight cooling fan is malfunctioning. In this case, the light control LED ECU will dim or turn off the malfunctioning low beam headlight.

DTC No.

Detection Item

DTC Detection Condition

Trouble Area

DTC Output from

B2430

LED Headlight LH

Detection condition:
  • All of the following conditions are met:
    • Engine running
    • Low beam headlights on
Malfunction Status:
  • Any of the following conditions is met:
    • Light control LED ECU malfunction
    • Headlight assembly LH malfunction
    • Light control LED ECU power source and signal malfunction
Malfunction Time:
  • 10 seconds or more
  • Headlight assembly LH
  • H-LP LH relay
  • Instrument panel junction block assembly
  • Main body ECU (multiplex network body ECU)
  • Harness or connector

Main Body

B2431

LED Headlight RH

Detection condition:
  • All of the following conditions are met:
    • Engine running
    • Low beam headlights on
Malfunction Status:
  • Any of the following conditions is met:
    • Light control LED ECU malfunction
    • Headlight assembly RH malfunction
    • Light control LED ECU power source and signal malfunction
Malfunction Time:
  • 10 seconds or more
  • Headlight assembly RH
  • H-LP RH relay
  • Main body ECU (multiplex network body ECU)
  • Harness or connector

Main Body

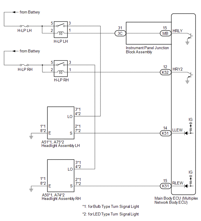
WIRING DIAGRAM

CAUTION / NOTICE / HINT

NOTICE:

  • Inspect the fuses for circuits related to this system before performing the following procedure.
  • Before replacing the main body ECU (multiplex network body ECU), refer to Registration.*

    Click here

    • *: w/ Smart Key System

PROCEDURE

1.

CLEAR DTC

(a) Connect the Techstream to the DLC3.

(b) Turn the ignition switch to ON.

(c) Turn the Techstream on.

(d) Enter the following menus: Body Electrical / Main Body / Trouble Codes.

(e) Clear the DTCs.

Body Electrical > Main Body > Clear DTCs
NEXT

2.

CHECK FOR DTC

(a) Connect the Techstream to the DLC3.

(b) Start the engine.

(c) Operate the light control switch to turn on the low beam headlights and wait 10 seconds or more.

(d) Turn the Techstream on.

(e) Enter the following menus: Body Electrical / Main Body / Trouble Codes.

(f) Check for DTCs.

Body Electrical > Main Body > Trouble Codes

OK:

DTC B2430 and B2431 are not output.

Result

Proceed to

OK

A

NG (DTC B2430 is output)

B

NG (DTC B2431 is output)

C

A

USE SIMULATION METHOD TO CHECK

C

GO TO STEP 12

B

3.

INSPECT HEADLIGHT ASSEMBLY LH (LO TERMINAL VOLTAGE)

*A

for Bulb Type Turn Signal Light

*B

for LED Type Turn Signal Light

*a

Front view of wire harness connector

(to Headlight Assembly LH)

-

-

(a) Disconnect the A51*1 or A75*2 headlight assembly LH connector.

  • *1: for Bulb Type Turn Signal Light
  • *2: for LED Type Turn Signal Light

(b) Measure the voltage according to the value(s) in the table below.

Standard Voltage:

for Bulb Type Turn Signal Light

Tester Connection

Condition

Specified Condition

A51-3 (LO) - Body ground

Light control switch in head position

11 to 14 V

for LED Type Turn Signal Light

Tester Connection

Condition

Specified Condition

A75-4 (LO) - Body ground

Light control switch in head position

11 to 14 V

NG

GO TO STEP 7

OK

4.

CHECK HARNESS AND CONNECTOR (HEADLIGHT ASSEMBLY LH - BODY GROUND)

(a) Measure the resistance according to the value(s) in the table below.

Standard Resistance:

for Bulb Type Turn Signal Light

Tester Connection

Condition

Specified Condition

A51-1 (E) - Body ground

Always

Below 1 Ω

for LED Type Turn Signal Light

Tester Connection

Condition

Specified Condition

A75-8 (E) - Body ground

Always

Below 1 Ω

NG

REPAIR OR REPLACE HARNESS OR CONNECTOR

OK

5.

INSPECT HEADLIGHT ASSEMBLY LH (S TERMINAL VOLTAGE)

*A

for Bulb Type Turn Signal Light

*B

for LED Type Turn Signal Light

*a

Front view of wire harness connector

(to Headlight Assembly LH)

-

-

(a) Measure the voltage according to the value(s) in the table below.

Standard Voltage:

for Bulb Type Turn Signal Light

Tester Connection

Condition

Specified Condition

A51-2 (S) - Body ground

Ignition switch ON

11 to 14 V

for LED Type Turn Signal Light

Tester Connection

Condition

Specified Condition

A75-7 (S) - Body ground

Ignition switch ON

11 to 14 V

OK

REPLACE HEADLIGHT ASSEMBLY LH

NG

6.

CHECK HARNESS AND CONNECTOR (HEADLIGHT ASSEMBLY LH - MAIN BODY ECU (MULTIPLEX NETWORK BODY ECU))

(a) Disconnect the K51 main body ECU (multiplex network body ECU) connector.

(b) Measure the resistance according to the value(s) in the table below.

Standard Resistance:

for Bulb Type Turn Signal Light

Tester Connection

Condition

Specified Condition

A51-2 (S) - K51-14 (LLEW)

Always

Below 1 Ω

A51-2 (S) or K51-14 (LLEW) - Body ground

Always

10 kΩ or higher

for LED Type Turn Signal Light

Tester Connection

Condition

Specified Condition

A75-7 (S) - K51-14 (LLEW)

Always

Below 1 Ω

A75-7 (S) or K51-14 (LLEW) - Body ground

Always

10 kΩ or higher

OK

REPLACE MAIN BODY ECU (MULTIPLEX NETWORK BODY ECU)

NG

REPAIR OR REPLACE HARNESS OR CONNECTOR

7.

CHECK HARNESS AND CONNECTOR (H-LP LH RELAY - HEADLIGHT ASSEMBLY LH)

(a) Remove the H-LP LH relay.

(b) Measure the resistance according to the value(s) in the table below.

Standard Resistance:

for Bulb Type Turn Signal Light

Tester Connection

Condition

Specified Condition

3 (H-LP LH relay) - A51-3 (LO)

Always

Below 1 Ω

3 (H-LP LH relay) or A51-3 (LO) - Body ground

Always

10 kΩ or higher

for LED Type Turn Signal Light

Tester Connection

Condition

Specified Condition

3 (H-LP LH relay) - A75-4 (LO)

Always

Below 1 Ω

3 (H-LP LH relay) or A75-4 (LO) - Body ground

Always

10 kΩ or higher

NG

REPAIR OR REPLACE HARNESS OR CONNECTOR

OK

8.

INSPECT H-LP LH RELAY

(a) Inspect the H-LP LH relay.

Click here

NG

REPLACE H-LP LH RELAY

OK

9.

CHECK HARNESS AND CONNECTOR (POWER SOURCE - H-LP LH RELAY)

(a) Measure the voltage according to the value(s) in the table below.

Standard Voltage:

Tester Connection

Condition

Specified Condition

2 (H-LP LH relay) - Body ground

Always

11 to 14 V

5 (H-LP LH relay) - Body ground

Always

11 to 14 V

NG

REPAIR OR REPLACE HARNESS OR CONNECTOR

OK

10.

CHECK HARNESS AND CONNECTOR (H-LP LH RELAY - INSTRUMENT PANEL JUNCTION BLOCK ASSEMBLY)

(a) Disconnect the 3C instrument panel junction block assembly connector.

(b) Measure the resistance according to the value(s) in the table below.

Standard Resistance:

Tester Connection

Condition

Specified Condition

1 (H-LP LH relay) - 3C-31

Always

Below 1 Ω

1 (H-LP LH relay) or 3C-31 - Body ground

Always

10 kΩ or higher

NG

REPAIR OR REPLACE HARNESS OR CONNECTOR

OK

11.

INSPECT INSTRUMENT PANEL JUNCTION BLOCK ASSEMBLY

*a

Component without harness connected

(Instrument Panel Junction Block Assembly)

-

-

(a) Remove the instrument panel junction block assembly.

Click here

(b) Remove the main body ECU (multiplex network body ECU) from the instrument panel junction block assembly.

(c) Measure the resistance according to the value(s) in the table below.

Standard Resistance:

Tester Connection

Condition

Specified Condition

3C-31 - MB-15 (HRLY)

Always

Below 1 Ω

OK

REPLACE MAIN BODY ECU (MULTIPLEX NETWORK BODY ECU)

NG

REPLACE INSTRUMENT PANEL JUNCTION BLOCK ASSEMBLY

12.

INSPECT HEADLIGHT ASSEMBLY RH (LO TERMINAL VOLTAGE)

*A

for Bulb Type Turn Signal Light

*B

for LED Type Turn Signal Light

*a

Front view of wire harness connector

(to Headlight Assembly RH)

-

-

(a) Disconnect the A50*1 or A74*2 headlight assembly RH connector.

  • *1: for Bulb Type Turn Signal Light
  • *2: for LED Type Turn Signal Light

(b) Measure the voltage according to the value(s) in the table below.

Standard Voltage:

for Bulb Type Turn Signal Light

Tester Connection

Condition

Specified Condition

A50-3 (LO) - Body ground

Light control switch in head position

11 to 14 V

for LED Type Turn Signal Light

Tester Connection

Condition

Specified Condition

A74-4 (LO) - Body ground

Light control switch in head position

11 to 14 V

NG

GO TO STEP 16

OK

13.

CHECK HARNESS AND CONNECTOR (HEADLIGHT ASSEMBLY RH - BODY GROUND)

(a) Measure the resistance according to the value(s) in the table below.

Standard Resistance:

for Bulb Type Turn Signal Light

Tester Connection

Condition

Specified Condition

A50-1 (E) - Body ground

Always

Below 1 Ω

for LED Type Turn Signal Light

Tester Connection

Condition

Specified Condition

A74-8 (E) - Body ground

Always

Below 1 Ω

NG

REPAIR OR REPLACE HARNESS OR CONNECTOR

OK

14.

INSPECT HEADLIGHT ASSEMBLY RH (S TERMINAL VOLTAGE)

*A

for Bulb Type Turn Signal Light

*B

for LED Type Turn Signal Light

*a

Front view of wire harness connector

(to Headlight Assembly RH)

-

-

(a) Measure the voltage according to the value(s) in the table below.

Standard Voltage:

for Bulb Type Turn Signal Light

Tester Connection

Condition

Specified Condition

A50-2 (S) - Body ground

Ignition switch ON

11 to 14 V

for LED Type Turn Signal Light

Tester Connection

Condition

Specified Condition

A74-7 (S) - Body ground

Ignition switch ON

11 to 14 V

OK

REPLACE HEADLIGHT ASSEMBLY RH

NG

15.

CHECK HARNESS AND CONNECTOR (HEADLIGHT ASSEMBLY RH - MAIN BODY ECU (MULTIPLEX NETWORK BODY ECU))

(a) Disconnect the K51 main body ECU (multiplex network body ECU) connector.

(b) Measure the resistance according to the value(s) in the table below.

Standard Resistance:

for Bulb Type Turn Signal Light

Tester Connection

Condition

Specified Condition

A50-2 (S) - K51-15 (RLEW)

Always

Below 1 Ω

A50-2 (S) or K51-15 (RLEW) - Body ground

Always

10 kΩ or higher

for LED Type Turn Signal Light

Tester Connection

Condition

Specified Condition

A74-7 (S) - K51-15 (RLEW)

Always

Below 1 Ω

A74-7 (S) or K51-15 (RLEW) - Body ground

Always

10 kΩ or higher

OK

REPLACE MAIN BODY ECU (MULTIPLEX NETWORK BODY ECU)

NG

REPAIR OR REPLACE HARNESS OR CONNECTOR

16.

CHECK HARNESS AND CONNECTOR (H-LP RH RELAY - HEADLIGHT ASSEMBLY RH)

(a) Remove the H-LP RH relay.

(b) Measure the resistance according to the value(s) in the table below.

Standard Resistance:

for Bulb Type Turn Signal Light

Tester Connection

Condition

Specified Condition

3 (H-LP RH relay) - A50-3 (LO)

Always

Below 1 Ω

3 (H-LP RH relay) or A50-3 (LO) - Body ground

Always

10 kΩ or higher

for LED Type Turn Signal Light

Tester Connection

Condition

Specified Condition

3 (H-LP RH relay) - A74-4 (LO)

Always

Below 1 Ω

3 (H-LP RH relay) or A74-4 (LO) - Body ground

Always

10 kΩ or higher

NG

REPAIR OR REPLACE HARNESS OR CONNECTOR

OK

17.

INSPECT H-LP RH RELAY

(a) Inspect the H-LP RH relay.

Click here

NG

REPLACE H-LP RH RELAY

OK

18.

CHECK HARNESS AND CONNECTOR (POWER SOURCE - H-LP RH RELAY)

(a) Measure the voltage according to the value(s) in the table below.

Standard Voltage:

Tester Connection

Condition

Specified Condition

2 (H-LP RH relay) - Body ground

Always

11 to 14 V

5 (H-LP RH relay) - Body ground

Always

11 to 14 V

NG

REPAIR OR REPLACE HARNESS OR CONNECTOR

OK

19.

CHECK HARNESS AND CONNECTOR (H-LP RH RELAY - MAIN BODY ECU (MULTIPLEX NETWORK BODY ECU))

(a) Disconnect the K52 main body ECU (multiplex network body ECU) connector.

(b) Measure the resistance according to the value(s) in the table below.

Standard Resistance:

Tester Connection

Condition

Specified Condition

1 (H-LP RH relay) - K52-12 (HRY2)

Always

Below 1 Ω

1 (H-LP RH relay) or K52-12 (HRY2) - Body ground

Always

10 kΩ or higher

OK

REPLACE MAIN BODY ECU (MULTIPLEX NETWORK BODY ECU)

NG

REPAIR OR REPLACE HARNESS OR CONNECTOR

    READ NEXT:

     Lost Communication With ECM/PCM "A" (U0100,U0101,U0120,U0126,U0129,U0151,U0155,U0163,U0164,U023A,U0327,U1106,U1117)

    DESCRIPTION These DTCs are stored if a CAN communication malfunction occurs between the main body ECU (multiplex network body ECU) and other ECUs. DTC No. Detection Item DTC Detection C

     Lost Communication With ECM/PCM "A" Missing Message (U010087,U012587,U012987,U014087)

    DESCRIPTION These DTCs are stored if a CAN communication malfunction occurs between the forward recognition camera and other ECUs. DTC No. Detection Item DTC Detection Condition T

     Lost Communication with Cruise Control Front Distance Range Sensor Signal Sensor or Center Missing Message (U023587)

    DESCRIPTION The forward recognition camera and millimeter wave radar sensor assembly communicate via CAN communication. If there is an error in the communication with the millimeter wave radar sensor

    SEE MORE:

     Parking brake

    Operating instructions To set the parking brake, fully depress the parking brake pedal with your left foot while depressing the brake pedal with your right foot. (Depressing the pedal again releases the parking brake.) ■Parking brake engaged warning buzzer A buzzer will sound if the v

     On-vehicle Inspection

    ON-VEHICLE INSPECTION CAUTION / NOTICE / HINT HINT: Use the same procedure for the RH side and LH side. The following procedure is for the LH side. PROCEDURE 1. REMOVE REAR WHEEL Click here 2. DISCONNECT NO. 2 PARKING BRAKE WIRE ASSEMBLY Click here 3. SEPARATE REAR DISC BRAKE C

    © 2023-2026 Copyright www.tocamry.com