Toyota Camry owners & service manuals

Toyota Camry (XV70): LO-beam Headlight does not Illuminate

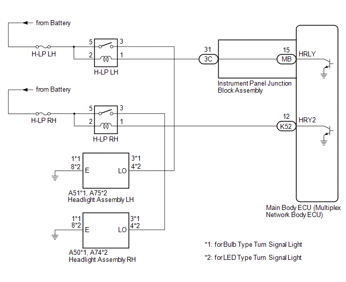
DESCRIPTION

The main body ECU (multiplex network body ECU) controls the low beam headlights.

WIRING DIAGRAM

CAUTION / NOTICE / HINT

NOTICE:

  • Inspect the fuses for circuits related to this system before performing the following procedure.
  • Before replacing the main body ECU (multiplex network body ECU), refer to Registration.*

    Click here

    • *: w/ Smart Key System

PROCEDURE

1.

PERFORM ACTIVE TEST USING TECHSTREAM

(a) Connect the Techstream to the DLC3.

(b) Turn the ignition switch to ON.

(c) Turn the Techstream on.

(d) Enter the following menus: Body Electrical / Main Body / Active Test.

(e) Perform the Active Test according to the display on the Techstream.

Body Electrical > Main Body > Active Test

Tester Display

Measurement Item

Control Range

Diagnostic Note

Headlight Relay

Low beam headlights

OFF or ON

-

Body Electrical > Main Body > Active Test

Tester Display

Headlight Relay

OK:

Low beam headlights illuminate.

Result

Proceed to

OK

A

NG (for LH Side)

B

NG (for RH Side)

C

A

PROCEED TO NEXT SUSPECTED AREA SHOWN IN PROBLEM SYMPTOMS TABLE

C

GO TO STEP 9

B

2.

INSPECT HEADLIGHT ASSEMBLY LH (LO TERMINAL VOLTAGE)

*A

for Bulb Type Turn Signal Light

*B

for LED Type Turn Signal Light

*a

Front view of wire harness connector

(to Headlight Assembly LH)

-

-

(a) Disconnect the A51*1 or A75*2 headlight assembly LH connector.

  • *1: for Bulb Type Turn Signal Light
  • *2: for LED Type Turn Signal Light

(b) Measure the voltage according to the value(s) in the table below.

Standard Voltage:

for Bulb Type Turn Signal Light

Tester Connection

Condition

Specified Condition

A51-3 (LO) - Body ground

Light control switch in head position

11 to 14 V

for LED Type Turn Signal Light

Tester Connection

Condition

Specified Condition

A75-4 (LO) - Body ground

Light control switch in head position

11 to 14 V

NG

GO TO STEP 4

OK

3.

CHECK HARNESS AND CONNECTOR (HEADLIGHT ASSEMBLY LH - BODY GROUND)

(a) Measure the resistance according to the value(s) in the table below.

Standard Resistance:

for Bulb Type Turn Signal Light

Tester Connection

Condition

Specified Condition

A51-1 (E) - Body ground

Always

Below 1 Ω

for LED Type Turn Signal Light

Tester Connection

Condition

Specified Condition

A75-8 (E) - Body ground

Always

Below 1 Ω

OK

REPLACE HEADLIGHT ASSEMBLY LH

NG

REPAIR OR REPLACE HARNESS OR CONNECTOR

4.

CHECK HARNESS AND CONNECTOR (H-LP LH RELAY - HEADLIGHT ASSEMBLY LH)

(a) Remove the H-LP LH relay.

(b) Measure the resistance according to the value(s) in the table below.

Standard Resistance:

for Bulb Type Turn Signal Light

Tester Connection

Condition

Specified Condition

3 (H-LP LH relay) - A51-3 (LO)

Always

Below 1 Ω

3 (H-LP LH relay) or A51-3 (LO) - Body ground

Always

10 kΩ or higher

for LED Type Turn Signal Light

Tester Connection

Condition

Specified Condition

3 (H-LP LH relay) - A75-4 (LO)

Always

Below 1 Ω

3 (H-LP LH relay) or A75-4 (LO) - Body ground

Always

10 kΩ or higher

NG

REPAIR OR REPLACE HARNESS OR CONNECTOR

OK

5.

INSPECT H-LP LH RELAY

(a) Inspect the H-LP LH relay.

Click here

NG

REPLACE H-LP LH RELAY

OK

6.

CHECK HARNESS AND CONNECTOR (POWER SOURCE - H-LP LH RELAY)

(a) Measure the voltage according to the value(s) in the table below.

Standard Voltage:

Tester Connection

Condition

Specified Condition

2 (H-LP LH relay) - Body ground

Always

11 to 14 V

5 (H-LP LH relay) - Body ground

Always

11 to 14 V

NG

REPAIR OR REPLACE HARNESS OR CONNECTOR

OK

7.

CHECK HARNESS AND CONNECTOR (H-LP LH RELAY - INSTRUMENT PANEL JUNCTION BLOCK ASSEMBLY)

(a) Disconnect the 3C instrument panel junction block assembly connector.

(b) Measure the resistance according to the value(s) in the table below.

Standard Resistance:

Tester Connection

Condition

Specified Condition

1 (H-LP LH relay) - 3C-31

Always

Below 1 Ω

1 (H-LP LH relay) or 3C-31 - Body ground

Always

10 kΩ or higher

NG

REPAIR OR REPLACE HARNESS OR CONNECTOR

OK

8.

INSPECT INSTRUMENT PANEL JUNCTION BLOCK ASSEMBLY

*a

Component without harness connected

(Instrument Panel Junction Block Assembly)

-

-

(a) Remove the instrument panel junction block assembly.

Click here

(b) Remove the main body ECU (multiplex network body ECU) from the instrument panel junction block assembly.

(c) Measure the resistance according to the value(s) in the table below.

Standard Resistance:

Tester Connection

Condition

Specified Condition

3C-31 - MB-15 (HRLY)

Always

Below 1 Ω

OK

REPLACE MAIN BODY ECU (MULTIPLEX NETWORK BODY ECU)

NG

REPLACE INSTRUMENT PANEL JUNCTION BLOCK ASSEMBLY

9.

INSPECT HEADLIGHT ASSEMBLY RH (LO TERMINAL VOLTAGE)

*A

for Bulb Type Turn Signal Light

*B

for LED Type Turn Signal Light

*a

Front view of wire harness connector

(to Headlight Assembly RH)

-

-

(a) Disconnect the A50*1 or A74*2 headlight assembly RH connector.

  • *1: for Bulb Type Turn Signal Light
  • *2: for LED Type Turn Signal Light

(b) Measure the voltage according to the value(s) in the table below.

Standard Voltage:

for Bulb Type Turn Signal Light

Tester Connection

Condition

Specified Condition

A50-3 (LO) - Body ground

Light control switch in head position

11 to 14 V

for LED Type Turn Signal Light

Tester Connection

Condition

Specified Condition

A74-4 (LO) - Body ground

Light control switch in head position

11 to 14 V

NG

GO TO STEP 11

OK

10.

CHECK HARNESS AND CONNECTOR (HEADLIGHT ASSEMBLY RH - BODY GROUND)

(a) Measure the resistance according to the value(s) in the table below.

Standard Resistance:

for Bulb Type Turn Signal Light

Tester Connection

Condition

Specified Condition

A50-1 (E) - Body ground

Always

Below 1 Ω

for LED Type Turn Signal Light

Tester Connection

Condition

Specified Condition

A74-8 (E) - Body ground

Always

Below 1 Ω

OK

REPLACE HEADLIGHT ASSEMBLY RH

NG

REPAIR OR REPLACE HARNESS OR CONNECTOR

11.

CHECK HARNESS AND CONNECTOR (H-LP RH RELAY - HEADLIGHT ASSEMBLY RH)

(a) Remove the H-LP RH relay.

(b) Measure the resistance according to the value(s) in the table below.

Standard Resistance:

for Bulb Type Turn Signal Light

Tester Connection

Condition

Specified Condition

3 (H-LP RH relay) - A50-3 (LO)

Always

Below 1 Ω

3 (H-LP RH relay) or A50-3 (LO) - Body ground

Always

10 kΩ or higher

for LED Type Turn Signal Light

Tester Connection

Condition

Specified Condition

3 (H-LP RH relay) - A74-4 (LO)

Always

Below 1 Ω

3 (H-LP RH relay) or A74-4 (LO) - Body ground

Always

10 kΩ or higher

NG

REPAIR OR REPLACE HARNESS OR CONNECTOR

OK

12.

INSPECT H-LP RH RELAY

(a) Inspect the H-LP RH relay.

Click here

NG

REPLACE H-LP RH RELAY

OK

13.

CHECK HARNESS AND CONNECTOR (POWER SOURCE - H-LP RH RELAY)

(a) Measure the voltage according to the value(s) in the table below.

Standard Voltage:

Tester Connection

Condition

Specified Condition

2 (H-LP RH relay) - Body ground

Always

11 to 14 V

5 (H-LP RH relay) - Body ground

Always

11 to 14 V

NG

REPAIR OR REPLACE HARNESS OR CONNECTOR

OK

14.

CHECK HARNESS AND CONNECTOR (H-LP RH RELAY - MAIN BODY ECU (MULTIPLEX NETWORK BODY ECU))

(a) Disconnect the K52 main body ECU (multiplex network body ECU) connector.

(b) Measure the resistance according to the value(s) in the table below.

Standard Resistance:

Tester Connection

Condition

Specified Condition

1 (H-LP RH relay) - K52-12 (HRY2)

Always

Below 1 Ω

1 (H-LP RH relay) or K52-12 (HRY2) - Body ground

Always

10 kΩ or higher

OK

REPLACE MAIN BODY ECU (MULTIPLEX NETWORK BODY ECU)

NG

REPAIR OR REPLACE HARNESS OR CONNECTOR

    READ NEXT:

     Parking Brake Switch Circuit

    DESCRIPTION The main body ECU (multiplex network body ECU) detects the condition of the parking brake switch assembly. WIRING DIAGRAM CAUTION / NOTICE / HINT NOTICE: Before replacing the main b

     Taillight Relay Circuit

    DESCRIPTION The main body ECU (multiplex network body ECU) controls the operation of the TAIL relay. WIRING DIAGRAM CAUTION / NOTICE / HINT NOTICE: Inspect the fuses for circuits related

     High Beam Headlight Circuit

    DESCRIPTION The main body ECU (multiplex network body ECU) controls the high beam headlights. WIRING DIAGRAM CAUTION / NOTICE / HINT NOTICE: Inspect the fuses for circuits related to this

    SEE MORE:

     Selecting constant speed control mode - Dynamic radar cruise control with full-speed range

    When constant speed control mode is selected, your vehicle will maintain a set speed without controlling the vehicle-to-vehicle distance. Select this mode only when vehicle-to-vehicle distance control mode does not function correctly due to a dirty radar, etc. 1. With the cruise control off,

     Components

    COMPONENTS ILLUSTRATION *1 AIR CLEANER CAP WITH AIR CLEANER HOSE *2 THROTTLE BODY GASKET *3 THROTTLE BODY WITH MOTOR ASSEMBLY *4 VACUUM HOSE *5 NO. 1 FUEL VAPOR FEED HOSE *6 NO. 2 VENTILATION HOSE *7 NO. 2 WATER BY-PASS HOSE *8

    © 2023-2026 Copyright www.tocamry.com